The hardware and bandwidth for this mirror is donated by METANET, the Webhosting and Full Service-Cloud Provider.
If you wish to report a bug, or if you are interested in having us mirror your free-software or open-source project, please feel free to contact us at mirror[@]metanet.ch.

Efficient implementations for Sorted L-One Penalized Estimation (SLOPE): generalized linear models regularized with the sorted L1-norm.
You can install the current stable release from CRAN with the following command:
install.packages("SLOPE")Alternatively, you can install the development version from GitHub with the following command:
# install.packages("pak")
pak::pak("jolars/SLOPE")By default, SLOPE fits a full regularization path to the given data.
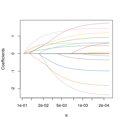
Here is an example of fitting a logistic SLOPE model to the built-in
heart dataset.
library(SLOPE)
fit <- SLOPE(heart$x, heart$y, family = "binomial")We can plot the resulting regularization path:
plot(fit)
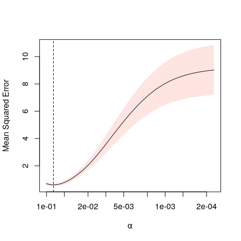
We can also perform cross-validation to select optimal scaling of the regularization sequence:
set.seed(18)
cvfit <- cvSLOPE(heart$x, heart$y, family = "binomial")
plot(cvfit)
SLOPE is also available as a
SLOPE uses semantic versioning.
Please note that the ‘SLOPE’ project is released with a Contributor Code of Conduct. By contributing to this project, you agree to abide by its terms.
These binaries (installable software) and packages are in development.
They may not be fully stable and should be used with caution. We make no claims about them.